设为首页 | 收藏本站
 
北京厚德康医疗环境科技有限公司
新闻详情

医院洁净手术室装饰装修材料的比较与选择

摘要

医院标准化建设包括洁净手术室的建设,而洁净手术室的建设又包括地板、吊顶天棚、墙面(隔断)在内的装饰装修,选择哪些材料进行装饰装修,关系到手术室的质量安全与时尚。通过结合手术室的特点,采用列表 比较分析法对其装饰装修的材料进行评价,旨在为洁净手术室装饰装修材料的选择提供参考依据。

1  洁净手术室装饰装修材料的评价内容与指标

1.1 医院洁净手术部的装饰装修特点

洁净手术部是包括洁净手术室及其必需配套的辅助用房的功能区域,是医院控制感染的关键部门,控制污染要求高 。因此,手术室的装饰装修必须满足医院感染控制的质量要求。

1.2 标准规范对洁净手术室装饰装修材料的要求

按照国家标准G B 50333—2013医院洁净手术部建筑技术规范设置评价指标与内容 。

1.2.1 洁净手术室装饰 装修总要求

(1)洁净手术室地面要求:平整光滑无裂隙,不积尘、不发尘,耐磨、防滑、耐腐蚀,易清洗消毒,防潮防霉,防火性能优良。

(2)洁净手术室墙面(隔断)要求:平整光滑无裂隙,不积尘、不发尘,易清洗消毒,隔热 ,耐腐蚀,防潮 防霉,防火性能优良。

(3)洁净手术室吊顶天棚要求:平整光滑无裂 隙, 不积尘、不发尘,隔热,耐腐蚀,防潮防霉,防火性能优良。

1.2.2 装饰装修材料要求

根据上述总要求,参考国家标准、规范与其他文献,洁净手术室装饰装修材料应满足以下的基本要求:①表面光洁,耐磨,耐腐蚀(物理、化学),不产尘;②易清洗 、不吸湿 、不透湿、不易长霉;③环保、节能、防静电;④防火,不燃材料或难燃材料;⑤不脱落碎屑、不积尘、防潮防霉。

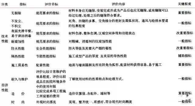
1.3 洁净手术室装饰装修材料的评价指标

根据以上基本要求及经济性能指标,洁净手术室装饰装修材料的评价指标分类细化,见表 1。

2  洁净手术室装饰装修的几种常用材料及其比较

洁净手术室装饰装修包括地面、吊顶(天棚)与墙面(隔断)以及配套设施 (药品柜 、器械柜 、麻醉柜 、观片灯、自动门、送风天花、回风口等),其用材常有多种选择。本文仅对我国手术室地面、吊顶(天棚)与墙面(隔断)的几种常用材料以及典型工法进行比较。

2.1 地面材料比较

地面装饰用材选择较多,在洁净手术室装饰中常用的有釉面瓷砖、水磨石、环氧树酯、PVC卷材、橡胶卷材等。地面装饰材料的比较见表2。

从表2的比较中可以看出,瓷砖抗冲击能力弱,有裂隙,不符合G B 50333- 2013,水磨石 、环氧树酯、橡胶地板都符合,但维护较难;从经济性能上看,橡胶地板的造价太高,所以从技术性能和经济指标上看,最佳的地板装饰材料是PC地板。

2.2 吊顶(天棚)材料比较

吊顶(天棚)装饰用材在医院医技科室的装饰中常有以下选择,其比较见表3。

表3 kL较结果表明,夹芯彩钢板、电解钢板+抗菌涂料符合要求,但受经济水平的限制,电解钢板+抗菌抗污涂料很难在医院室内装饰中大面积推广,因此从技术性能和经济指标上看,最佳的吊顶(天棚)材料是夹芯彩钢板 。

2.3 墙面(隔断)材料比较

在医院装饰中墙面(隔断)装饰用材品种较少,常用的有以下数种,其性能比较见表4。

表4 比较结果表明,在综合技术性能和经济指标中,夹芯彩钢板是墙面(隔断)装饰最佳的材料。

3 结语

通过对洁净手术室装饰装修的多种常见常用材料进行技术与经济比较 ,目前在医院装饰装修中常用的釉面瓷砖、复合铝板吊顶(天棚)与砖墙+涂料墙面(隔断)明显不符合医院洁净手术室的要求,而PVC卷材地板、夹芯彩钢板吊顶、夹芯彩钢板隔断是洁净手术室装饰装修最佳用材方案,这一结果也印证了当前医院装饰装修的用材趋势。

表1 医院洁净手术室装饰装修材料的技术和经济性能评价指标


登录
登录
我的资料
留言
回到顶部